
Multivariate Gaussians
Although we have introduced joint probabilities and learnt how to manipulate them in the lectures prior, we have thus far only stuied univariate densities.
In this lecture, we will focus on one multivariate density that sets the stage for our journey into machine learning: the Gaussian distribution!
The random vector, \mathbf{X} = \left(X_1, X_2, \ldots, X_n \right) is a multivariate Gaussian \mathbf{X} \sim \mathcal{N} \left( \boldsymbol{\mu}, \boldsymbol{\Sigma} \right) if
f_{\mathbf{X}} \left( \mathbf{x} \right) = \frac{1}{\left( 2 \pi \right)^{n/2}} \left|\boldsymbol{\Sigma} \right|^{-\frac{1}{2}} exp \left(-\frac{1}{2}\left( \mathbf{x}-\boldsymbol{\mu}\right)^{T} \boldsymbol{\Sigma}^{-1} \left( \mathbf{x}-\boldsymbol{\mu}\right) \right)
where

Here
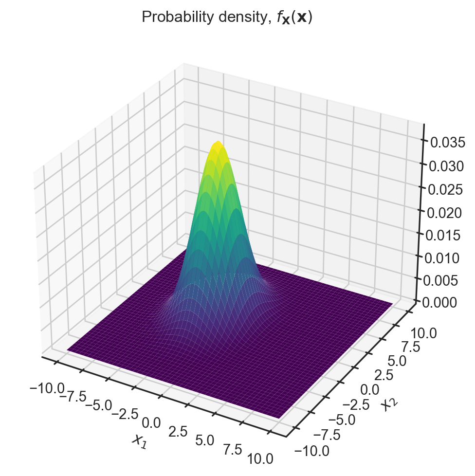
\boldsymbol{\mu}=\left(\begin{array}{c} -2\\ 1 \end{array}\right),\Sigma=\left(\begin{array}{cc} 3 & 0\\ 0 & 6 \end{array}\right)
Try adding non-zero entries into the off-diagonal. Note the matrix must be symmetric!
import numpy as np
import matplotlib.pyplot as plt
from scipy.stats import multivariate_normal
from mpl_toolkits.mplot3d import Axes3D
import seaborn as sns
sns.set(font_scale=1.0)
sns.set_style("white")
sns.set_style("ticks")
palette = sns.color_palette('deep')
#Parameters to set
mu_x = -2
variance_x = 3
mu_y = 1
variance_y = 6
#Create grid and multivariate normal
x = np.linspace(-10,10,500)
y = np.linspace(-10,10,500)
X, Y = np.meshgrid(x,y)
pos = np.empty(X.shape + (2,))
pos[:, :, 0] = X; pos[:, :, 1] = Y
rv = multivariate_normal([mu_x, mu_y], [[variance_x, 0], [0, variance_y]])
#Make a 3D plot
fig, ax = plt.subplots(subplot_kw=dict(projection='3d'), figsize=(7,8))
ax.plot_surface(X, Y, rv.pdf(pos),cmap='viridis',linewidth=0)
ax.set_xlabel('$x_1$')
ax.set_ylabel('$x_2$')
ax.set_title(r'Probability density, $f_{\mathbf{X}} (\mathbf{x})$')
plt.close()\left[ \boldsymbol{\Sigma} \right]_{ij} = \mathbb{E} \left[ \left( X_i - \mu_{i} \right) \left( X_j - \mu_{j} \right) \right] = \mathbb{E} \left[ X_i X_j \right] - \mu_{i}\mu_{j}. \tag{1}
\left[ \boldsymbol{\Sigma} \right]_{ii} = \mathbb{E} \left[ X^2_i \right] - \mu^2_{i} = Var \left(X_i \right).
\rho_{ij} = \frac{\left[ \boldsymbol{\Sigma} \right]_{ij} }{\left( Var\left(X_i \right)Var\left(X_j \right) \right)^{1/2} }.
This values satisfies -1 \leq \rho_{ij} \leq 1, and depending upon the sign it is said to be either negatively correlated or positively correlated.
When \rho_{ij}=0, i.e., when there is no correlation, \left[ \boldsymbol{\Sigma} \right]_{ij}= 0.
It can be shown that the marginal density of any component \left(X_1, \ldots, X_n \right) of a multivariate Gaussian is a univariate Gaussian.
To see this, consider that
f_{X_k}\left( x \right) = \int_{-\infty}^{\infty} \ldots \int_{-\infty}^{\infty} f_{\mathbf{X}} \left(\mathbf{x} \right) dx_1 dx_2 \ldots dx_{k-1} dx_{k+1} \ldots dx_{n}
= \frac{1}{\sqrt{2 \pi \left[ \boldsymbol{\Sigma} \right]_{kk} } } exp \left( \frac{\left( x - \mu_{k} \right)^2}{2 \left[ \boldsymbol{\Sigma} \right]_{kk} } \right)
Let \mathbf{X} and \mathbf{Y} be jointly Gaussian random vectors with marginals \mathbf{X} \sim \mathcal{N}\left(\boldsymbol{\mu}_{x}, \mathbf{A} \right), \; \; \; \text{and} \; \; \; \mathbf{Y} \sim \mathcal{N}\left(\boldsymbol{\mu}_{y}, \mathbf{B} \right).
We can write the joint distribution as shown below
\left[\begin{array}{c} \mathbf{X}\\ \mathbf{Y} \end{array}\right]\sim\mathcal{N}\left( \underbrace{\left[\begin{array}{c} \boldsymbol{\mu}_{x}\\ \boldsymbol{\mu}_{y} \end{array}\right]}_{\boldsymbol{\mu}}, \underbrace{\left[\begin{array}{cc} \mathbf{A} & \mathbf{C}\\ \mathbf{C}^{T} & \mathbf{B} \end{array}\right]}_{\boldsymbol{\Sigma}}\right)
f_{\mathbf{X} | \mathbf{Y}} \left( \mathbf{x}, \mathbf{y} \right) = \mathcal{N} \left( \boldsymbol{\mu}_{x} + \mathbf{CB}^{-1} \left(\mathbf{y} - \boldsymbol{\mu}_{y} \right), \mathbf{A} - \mathbf{CB}^{-1} \mathbf{C}^{T} \right)

The joint multivariate Gaussian distribution to the left has mean and covariance:
\boldsymbol{\mu}=\left(\begin{array}{c} 0.5\\ 0.2 \end{array}\right),\Sigma=\left(\begin{array}{cc} 1.5 & -1.27\\ -1.27 & 3 \end{array}\right)
As an example, we wish to work out what f_{X| Y} \left( x, y=3.7 \right) is (see code).
The conditional is Gaussian!

import numpy as np
import matplotlib.pyplot as plt
from scipy.stats import multivariate_normal, norm
import pandas as pd
import seaborn as sns
sns.set(font_scale=1.0)
sns.set_style("white")
sns.set_style("ticks")
palette = sns.color_palette('deep')
var_1 = 1.5
var_2 = 3.0
rho = -0.6
off_diag = np.sqrt(var_1 * var_2) * rho
mu = np.array([0.5, 0.2])
cov = np.array([[var_1, off_diag], \
[off_diag, var_2]])
rv = multivariate_normal(mu, cov)
# Generate random samples from this multivariate normal (largely for plotting!)
data = rv.rvs(8500)
df = pd.DataFrame({'$x$': data[:,0].flatten(), '$y$': data[:,1].flatten()})
# Now, to plot the conditional distribution of $X_1$ at $X_2=5.0$, we would have
def calculate_conditional(mu, cov, yy):
new_mu = mu[0] + cov[0,1] * (cov[1,1])**(-1) * (yy - mu[1])
new_var = cov[0,0] - cov[0,1] * (cov[1,1])**(-1) * cov[0,1]
return new_mu, new_var
y_new = 3.7
cond_mu, cond_var = calculate_conditional(mu, cov, y_new)
# Now, to plot the conditional distribution of $X_1$ at $X_2=5.0$, we would have
def calculate_conditional(mu, cov, yy):
new_mu = mu[0] + cov[0,1] * (cov[1,1])**(-1) * (yy - mu[1])
new_var = cov[0,0] - cov[0,1] * (cov[1,1])**(-1) * cov[0,1]
return new_mu, new_var
y_new = 3.7
cond_mu, cond_var = calculate_conditional(mu, cov, y_new)
X_samples = np.tile( np.linspace(-10, 10, 200).reshape(200,1) , (1, 2))
X_samples[:,1] = X_samples[:,1]* 0 + y_new
f_X = rv.pdf(X_samples)
rv2 = multivariate_normal(cond_mu, cond_var)
f_X1 = rv2.pdf(X_samples[:,0])
# Plot!
g = sns.JointGrid(data=df, x="$x$", y="$y$", space=0)
g.plot_joint(sns.kdeplot, fill=True, cmap="turbo", thresh=0, levels=100)
g.plot_marginals(sns.kdeplot, color="grey", gridsize=100)
plt.close()
fig = plt.figure(figsize=(8,3))
plt.plot(X_samples[:,0], f_X1, 'r-')
plt.xlabel('$x$')
plt.title('Conditional distribution of $x$ at $y=3.7$')
plt.close()It will be useful to generate samples from a multivariate Gaussian. To understand how to do this, consider the following setup.
Let \mathbf{X} \sim \mathcal{N} \left(\mathbf{0}, \mathbf{I}\right). Thus, \mathbb{E} \left[ \mathbf{X} \right] = \mathbf{0}, and Cov\left[ \mathbf{X} \right] = \mathbf{I}.
Now consider the map given by \tilde{\mathbf{x}} = \mathbf{S} \mathbf{x} + \mathbf{b}, where \mathbf{x} is a particular value from the random variable \mathbf{X}, where
By linearity of the expectation we can show that
\mathbb{E} \left[ \tilde{\mathbf{X}} \right] = \mathbf{b}, \; \; \; \text{and} \; \; \; Cov \left[ \tilde{\mathbf{X}} \right] = \mathbf{SS}^{T}.
The distribution \mathcal{N}\left( \mathbf{b}, \mathbf{SS}^{T} \right) is valid (i.e., it is Gaussian), only if \mathbf{S} is non-singular, i.e., \mathbf{SS}^{T} is positive definite.
In practice, if we need to generate samples from \mathcal{N}\left( \mathbf{b}, \mathbf{B} \right), we would compute the Cholesky decomposition of \mathbf{B}= \mathbf{LL}^{T}, and then use \tilde{\mathbf{x}} = \mathbf{b} + \mathbf{L} \mathbf{x}.
AE8803 | Gaussian Processes for Machine Learning